Team Syntegrity (TS)
Présentation
Team Syntegrity forme le cœur du manuel : c'est les cycles de réunions pour étudier Les 12 domaines nécessaires à une culture humaine durable qui forment le cœur d'animation de la communauté, et qui permettra d'étudier les conséquences des transitions forcées imposées par Les 9 principales menaces pesant sur l’humanité sur les Les 6 vulnérabilités ou risques majeurs pour l’être humain, en intégrant les autres approches systémiques.
Chaque domaine est étudié durant 3 réunions, pour adresser Les trois horizons (3H) de temps. Ces 3 horizons correspondent également aux 4R présentés dans Les modèles de l’Adaptation Radicale (Deep Adaptation) et permettent d'imaginer de nouveaux récits à l'aide d'Interactive Planning/Idealized Design (IP/ID).
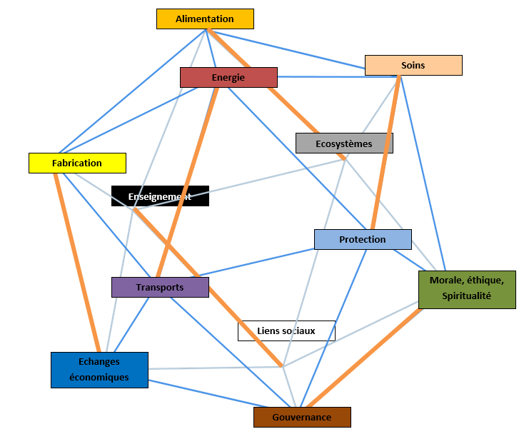
Source : Team Syntegrity, a comprehensive method of hope | openDemocracy
Note sur l'image ci-dessus : les domaines affectés au sommet ne sont pas ceux de de ce manuel (ils sont ici : Les 12 domaines nécessaires à une culture humaine durable) car il s’agit d’une image d’illustration.
Team Syntegrity est une méthode pour organiser des ateliers sur des problématiques complexes (plusieurs domaines interconnectés). La présentation qui en est fait ici est simplifiée pour se concentrer sur les thèmes présélectionnés du manuel (Les 12 domaines nécessaires à une culture humaine durable) alors que dans TS ce sont normalement les participants qui débattent au départ 1) de la problématique qu’ils souhaitent aborder et 2) de sa décomposition en 12 domaines). Dans le cas du manuel, la problématique est déjà déterminée (s'organiser pour gérer les transitions forcées que les sociétés humaines vont devoir subir à l'avenir) et les 12 domaines également.
TS s’appuie sur la figure géométrique tri-dimensionnelle de l’icosaèdre (ci-dessus) pour organiser les interactions entre les participants souhaitant adresser la problématique :
- un solide composé de 12 sommets (correspondants aux 12 domaines formant la problématique) ;
- et 30 arêtes reliant ces sommets (30 personnes ou groupes de personnes) ;
- un sommet est relié à 5 arêtes (5 personnes sont donc chargées d’étudier chaque domaine) ;
- une arête (une personne) est reliée à 2 sommets (2 domaines) et donc chargée de les étudier tous les deux (d'où les doubles couleurs sur les arêtes dans le schéma ci-dessus) ;
- les participants jouent également le rôle de critiques sur certains des autres domaines à adresser, où ils se font la voix des deux domaines qu’ils portent.
Dans le manuel, TS est utilisé à deux moments :
- en phase 3. Comprendre pour bien étudier Les 9 principales menaces pesant sur l’humanité et leurs impacts sur Les 12 domaines nécessaires à une culture humaine durable
- en phase 4. Construire pour imaginer les réponses de la communauté à la situation de transition forcée à venir (étudiée à l'étape précédente). Dans cette phase, une autre méthode systémique sera associée à TS : Interactive Planning/Idealized Design (IP/ID).
Ce qui suit est une présentation de la méthode Team Syntegrity de manière à ce que des facilitateurs puissent organiser les ateliers correspondants. Les participants n’ont pas besoin de connaître le détail de la méthode, ils peuvent se contenter d’être guidés par les codes couleurs affectés aux sommets (les domaines à adresser) et aux arêtes (qui sont représentées par les participants, chacun à donc une double couleur qui lui indique les domaines qu’il devra étudier).
Liste des 12 domaines et leurs couleurs
Les 12 domaines à aborder forment les sommets d’un icosaèdre (cf. tête de page). L’icosaèdre possède 30 arêtes, qui connectent les 12 sommets, chaque sommet reliant 5 arêtes. Une arête est reliée à deux sommets.
- Chaque personne choisit ou se voit affecter une arête
- Chaque personne représente donc deux domaines : ceux des extrémités de son arête
- Chaque domaine (sommet) est donc adressé directement par les 5 personnes dont les arêtes sont connectées à ce domaine
- Chaque personne traite donc directement 2 domaines, ceux des sommets que son arête relie.
Voici les 12 domaines considérés par le manuel :
Ils sont détaillés sur cette page : Les 12 domaines nécessaires à une culture humaine durable
Liste des 12 sujets, avec leurs couleurs :
| Domaine | Couleur |
| Alimentation | Orange |
| Soins | Saumon |
| Energie | Rouge |
| Fabrication | Jaune |
| Enseignement | Noir |
| Transports | Violet |
| Echanges économiques | Bleu foncé |
| Liens sociaux | Blanc |
| Gouvernance | Marron |
| Protection | Bleu clair |
| Ecosystèmes | Gris |
| Morale, éthique, spiritualité | Vert |
Liste des 30 double domaines
La table ci-dessous peut servir d’affectation aux 30 personnes dans la colonne correspondant.
| 1er Domaine | 2e Domaine | Double domaine | Personne ou Groupe en charge |
| Rouge | Orange | Energie-Alimentation | |
| Rouge | Jaune | Energie-Fabrication | |
| Rouge | Violet | Energie-Transports | |
| Rouge | Bleu clair | Energie-Protection | |
| Rouge | Saumon | Energie-Soins | |
| Blanc | Noir | Liens sociaux-Enseignement | |
| Blanc | Bleu foncé | Liens sociaux-Echanges économiques | |
| Blanc | Marron | Liens sociaux-Gouvernance | |
| Blanc | Vert | Liens sociaux-Morale, éthique, spiritualité | |
| Blanc | Gris | Liens sociaux-Ecosystèmes | |
| Jaune | Orange | Fabrication-Alimentation | |
| Jaune | Noir | Fabrication-Enseignement | |
| Jaune | Bleu foncé | Fabrication-changes économiques | |
| Jaune | Violet | Fabrication-Transports | |
| Violet | Bleu foncé | Transports-Echanges économiques | |
| Violet | Marron | Transports-Gouvernance | |
| Violet | Bleu clair | Transports-Protection | |
| Bleu clair | Marron | Protection-Gouvernance | |
| Bleu clair | Vert | Protection-Morale, éthique, spiritualité | |
| Bleu clair | Saumon | Protection-Soins | |
| Saumon | Vert | Soins-Morale, éthique, spiritualité | |
| Saumon | Gris | Soins-Ecosystèmes | |
| Saumon | Orange | Soins-Alimentation | |
| Orange | Gris | Alimentation-Ecosystèmes | |
| Orange | Noir | Alimentation-Enseignement | |
| Noir | Bleu foncé | Enseignement-Echanges économiques | |
| Noir | Gris | Enseignement-Ecosystèmes | |
| Bleu foncé | Marron | Echanges économiques-Gouvernance | |
| Marron | Vert | Gouvernance-Morale, éthique, spiritualité | |
| Vert | Gris | Morale, éthique, spiritualité-Ecosystèmes |
Planification des réunions
Chaque domaine est étudié lors d’une réunion comprenant :
- les 5 personnes dont la couleur figure dans leur arête
- 5 autres personnes qui joueront le rôle de critiques pour les discussions portant sur le sommet. Ces personnes sont celles qui sont reliées à un sommet “deux plus loin” que le sommet considéré.
Par exemple, pour le sommet Rouge, les 10 participants sont les suivants :
- 5 personnes attitrées : rouge-orange, route-jaune clair, rouge-violet, rouge-bleu clair et rouge-jaune foncé
- 5 critiques : bleu foncé-marron, marron-vert, vert-gris, gris-noir et noir-bleu foncé
Lorsqu’on observe l’icosaèdre, on se rend ainsi compte qu’il est possible de tenir simultanément une autre réunion avec le sommet opposé, ses 5 personnes attitrées et les 5 critiques. Pour reprendre l’exemple du sommet rouge, le sommet blanc peut tenir sa réunion en même temps.
Les réunions simultanées possibles sont donc :
- rouge et blanc
- noir et bleu clair
- orange et marron
- vert et jaune clair
- saumon et bleu foncé
- et gris et violet
Il est préférable que chaque sommet tienne 3 réunions, afin que les idées puissent correctement se brasser.
Chaque réunion se compose de 5 personnes en charge de la promotion du sommet considéré : ce nombre est suffisamment petit pour que tous les participants puissent interagir pleinement sans risque que des sous-groupes se créent.
Chaque personne contribue aux travaux de seulement 4 sommets (pour 3 réunions à chaque fois, ce qui fait un total de 12 réunions tout de même si on suit la méthode : 2 domaines en tant que personne attitrée, 2 autres domaines en tant que critique), mais pourtant les informations circulent bien (à hauteur de 95%, calcul effectué par l’auteur de la méthode lui-même, Stafford Beer) dans toutes les réunions des 12 sommets, à condition de bien effectuer 3 réunions par sommet (3 cycles de 12 réunions).
La durée de chaque réunion dépend évidemment des domaines abordés. Parlant de transition écologique sociétales et d’adaptation radicale, des réunions de 3 ou 4 heures ne semblent pas trop longues. Ainsi, on pourra imaginer organiser 4 réunions par jour ce qui permet d’avoir effectué un cycle de 12 réunions/sommets en 3 jours.
Lorsqu’une personne ne participe à aucune réunion (si on a 2 réunions simultanées, 2x10=20 personnes sont mobilisées, donc 10 libres), les personnes non sollicitées peuvent en profiter pour échanger et se reposer (ou gérer la logistique, comme les repas 😉, pour les autres).
Références
- http://metaphorum.org/syntegration en anglais 🇬🇧
- https://www.opendemocracy.net/en/can-europe-make-it/team-syntegrity-comprehensive-method-of-hope/ en anglais 🇬🇧
- Courte vidéo en anglais 🇬🇧 : https://www.youtube.com/watch?v=3upusHbZO4w

No comments to display
No comments to display