Les 12 domaines nécessaires à une culture humaine durable
La plus grande difficulté dans le fait de comprendre et construire un nouveau modèle de société humaine réside dans le fait qu’il faille adresser toutes les facettes, domaines, qui constituent cette société. Ou plus précisément les sociétés humaines, au pluriel, car il n’est pas envisageable de comparer des territoires, voire pays, aux ressources, infrastructures et cultures différentes (Nord/Sud, riches/pauvres, Est/Ouest, colonisateurs/colonisés, exploiteurs/exploités, laïcs/religieux, etc.). Par ailleurs, “tous les domaines” est trop vague et trop vaste, nous avons donc souhaité proposer de découper les sociétés humaines en grands domaines, interconnectés, qu’il faut étudier sous l’angle du/des effondrement/s.
Pour cela, nous proposons d’utiliser la méthode Team Syntegrity (TS) qui nécessite que 12 domaines soient définis. La méthode commence par la définition de ces 12 domaines. Néanmoins, nous avons souhaité épargner aux participants le travail d’identification de 12 domaines, et faisons ainsi déjà une proposition. Bien évidemment, ces 12 domaines peuvent être adaptés avant de démarrer les travaux selon l’ordre du manuel.
Il est à noter que les 12 domaines seront traités selon Les trois horizons (3H) temporels et en partie en relation systémique les uns avec les autres.
Il pourra également être fait usage des 4R présents dans Les modèles de l’Adaptation Radicale (Deep Adaptation).
- de travailler isolément sur chaque périmètre
- de considérer le périmètre au regard des 11 autres
- et de rassembler les principaux résultats des réflexions des 12 périmètres dans une vision commune
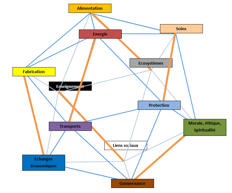
Après avoir mené plusieurs ateliers et considéré plusieurs modèles et propositions, le manuel a retenu les 12 domaines suivants ([Miro de travail sur les 12 domaines](https://miro.com/app/board/o9J_lSVmrws=/)) :
Ces domaines peuvent bien évidemment être changé et certains remplacés par d’autres. Les personnes voulant effectuer un tel travail doivent toutefois être avertie que les domaines proposés sont le résultat d’un travail de personnes provenant déjà d’horizons divers.
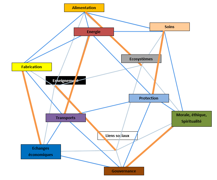
Le positionnement de ces 12 domaines en tant que sommets d’un icosaèdre en vue de l’animation des ateliers Team Syntegrity (TS) peut également être un objet de discussion. La proposition du manuel figure ci-dessous :
Note sur l'image ci-dessus : les domaines affectés au sommet ne sont pas ceux de de ce manuel (ils sont ici : Les 12 domaines nécessaires à une culture humaine durable) car il s’agit d’une image d’illustration.
Team Syntegrity est une méthode pour organiser des ateliers sur des problématiques complexes (plusieurs domaines interconnectés). La présentation qui en est fait ici est simplifiée pour se concentrer sur les thèmes présélectionnés du manuel (Les 12 domaines nécessaires à une culture humaine durable) alors que dans TS ce sont normalement les participants qui débattent au départ 1) de la problématique qu’ils souhaitent aborder et 2) de sa décomposition en 12 domaines). Dans le cas du manuel, la problématique est déjà déterminée (s'organiser pour gérer les transitions forcées que les sociétés humaines vont devoir subir à l'avenir) et les 12 domaines également.
TS s’appuie sur la figure géométrique tri-dimensionnelle de l’icosaèdre (ci-dessus) pour organiser les interactions entre les participants souhaitant adresser la problématique :
- un solide composé de 12 sommets (correspondants aux 12 domaines formant la problématique) ;
- et 30 arêtes reliant ces sommets (30 personnes ou groupes de personnes) ;
- un sommet est relié à 5 arêtes (5 personnes sont donc chargées d’étudier chaque domaine) ;
- une arête (une personne) est reliée à 2 sommets (2 domaines) et donc chargée de les étudier tous les deux (d'où les doubles couleurs sur les arêtes dans le schéma ci-dessus) ;
- les participants jouent également le rôle de critiques sur certains des autres domaines à adresser, où ils se font la voix des deux domaines qu’ils portent.
Dans le manuel, TS est utilisé à deux moments :
- en phase 3. Comprendre pour bien étudier Les 9 principales menaces pesant sur l’humanité et leurs impacts sur Les 12 domaines nécessaires à une culture humaine durable
- en phase 4. Construire pour imaginer les réponses de la communauté à la situation de transition forcée à venir (étudiée à l'étape précédente). Dans cette phase, une autre méthode systémique sera associée à TS : Interactive Planning/Idealized Design (IP/ID).
Ce qui suit est une présentation de la méthode Team Syntegrity de manière à ce que des facilitateurs puissent organiser les ateliers correspondants. Les participants n’ont pas besoin de connaître le détail de la méthode, ils peuvent se contenter d’être guidés par les codes couleurs affectés aux sommets (les domaines à adresser) et aux arêtes (qui sont représentées par les participants, chacun à donc une double couleur qui lui indique les domaines qu’il devra étudier).
Liste des 12 domaines et leurs couleurs
Les 12 domaines à aborder forment les sommets d’un icosaèdre (cf. tête de page). L’icosaèdre possède 30 arêtes, qui connectent les 12 sommets, chaque sommet reliant 5 arêtes. Une arête est reliée à deux sommets.
- Chaque personne choisit ou se voit affecter une arête
- Chaque personne représente donc deux domaines : ceux des extrémités de son arête
- Chaque domaine (sommet) est donc adressé directement par les 5 personnes dont les arêtes sont connectées à ce domaine
- Chaque personne traite donc directement 2 domaines, ceux des sommets que son arête relie.
Dans la table ci-dessous, passer la souris sur l’une des cases avec les double-couleurs montre les lignes correspondantes de la table des 30 double couleurs, **avec les personnes associées**. Il est alors facile d’inviter nominativement les personnes aux réunions du sommet correspondant.
Voici les 12 domaines considérés par le manuel :
Ils sont détaillés sur cette page : Les 12 domaines nécessaires à une culture humaine durable
Liste des 30 double domaines
La table ci-dessous peut servir d’affectation aux 30 personnes dans la colonne correspondant.
Liste des 12 sujets, avec leurs couleurs (utile pour l'utilisation dans le cadre de Team Syntegrity (TS)) :
| Domaine | Couleur |
| Alimentation | Orange |
| Soins | Saumon |
| Energie | Rouge |
| Fabrication | Jaune |
| Enseignement | Noir |
| Transports | Violet |
| Echanges économiques | Bleu foncé |
| Liens sociaux | Blanc |
| Gouvernance | Marron |
| Protection | Bleu clair |
| Ecosystèmes | Gris |
| Morale, éthique, spiritualité | Vert |
Alimentation
Tout ce qui a trait à la production de nourriture, ainsi que l’eau potable destinée à la boisson
Thèmes à aborder :
- Agriculture
- Eau potable
- Production
- Stockage
Liens avec les autres thèmes
- Alimentation
- Soins ?
- Protection :
- Energie pour produire cette alimentation (pétrole pour construire et alimenter des machines industrielles, ou extraire l’eau potable des nappes phréatiques) et notamment pour produire malgré les changements climatiques et le dépassement des autres limites planétaires (pollution, baisse de la biodiversité…)
- Fabrication : la fabrication de nourriture est potentiellement mise à mal dans le cas de pénuries énergétiques. Le recours aux produits frais est une solution, mais se pose la question de la conservation longue durée des denrées : congélateur, réfrigérateur (bien que quelques solutions low-tech existent), conserves (stérilisées, lacto-fermentation…)
- Transport de la nourriture entre régions, et des points de production aux points de distribution en condition de pénurie énergétique et d’éloignement des populations des zones de production
- Echanges avec d’autres territoires, pour que chacun bénéficie des avantages des uns et des autres en terme de ressources du sol, climat…
- Enseignement de techniques agricoles régénératrices ou au moins non nuisibles pour l’environnement
- Gouvernance pour gérer de grands territoires agricoles avec peu d’énergie pour le faire (donc plutôt avec du low-tech, beaucoup de travail manuel/physique)
- Ethique : avec probablement la nécessité de changer de régime alimentaire pour aller (revenir) vers une alimentation moins carnée, qui utilise beaucoup de ressources
- Régénération de l’environnement (agriculture régénérative)
- Liens sociaux : face aux pénuries locales de nourriture et d’eau et aux flux migratoires, la question du lien social, de l’entraide (lien aussi avec l’Ethique) va se poser.
Soins
Soigner les personnes (préventif et curatif), qu’il s’agisse de maladies ou de blessures.
Thèmes à aborder
- Maintien en bonne santé (alimentation saine…)
- Soins à l’initiative des personnes elles-mêmes : herboristerie, techniques de santé “autres”
- Yoga
- Méditation
- Pratiques sportives personnelles…
- Soins avec des professionnels : médecins, hôpitaux
- Opérations chirurgicales
- Maladies longues, handicaps physiques psychiques…
- Prévention, détections précoces par des moyens technologiques (scanner, IRM, échographie)
- Disponibilité de médicaments “industriels”, désinfectants
- Disponibilité de matériel médical pour les hôpitaux
Liens avec les autres thèmes
- Alimentation : avoir une alimentation saine (variée, équilibrée et non polluée)
- Soins
- Energie : l’énergie nécessaire aux soins est une évidence, ainsi que celle nécessaire à la fabrication du matériel et des médicaments.
- Transport : le transport des blessés ainsi que tout ce qui est nécessaire au fonctionnement des hôpitaux depuis les lieux de fabrication
- Echanges
- Enseignement : à adapter aux conditions dégradées de fonctionnement de la médecine. Revoir les réglementations relatives aux médecines douces et à l’herboristerie
- Gouvernance : comment gérer l’accès aux soins quand les moyens sont fortement dégradés et en quantité limitée ? Faudrait-il rationner l’accès aux soins et aux médicaments ?
- Ethique : des questions peuvent se poser quant au suivi des maladies longues, à l’accès à la médecine dans des conditions de ressources limitées,…
- Régénération
- Liens sociaux : resserrer les liens sociaux pourrait permettre de mieux prendre soin les uns des autres, en tout cas d’intervenir envers des personnes en situation précaire.
Protection
Ce qui relève de la protection de l’intégrité physique des personnes : forces armées, police, etc.
Thèmes à aborder
- Maintien de l’ordre civil
- Maintien de l’ordre militaire (avec les autres pays)
- Possibilité / autorisation pour les citoyens de recourir à la force pour protéger leurs biens et leur famille (auto-défense)
Liens avec les autres thèmes
- Alimentation : en cas de pénurie de nourriture et d’eau, la protection des ressources en vue d’une juste distribution peut nécessiter le recours à la force.
- Soins : la protection des lieux de soins (cabinets médicaux et hôpitaux, mais aussi pharmacies) peut être à étudier en situation de pénurie
- Protection :
- Energie : la protection des infrastructures de production d’énergie (collectives mais potentiellement individuelles ou communautaires) est à envisager, contre un pillage par les citoyens, ou contre des puissances étrangères.
- Fabrication : tout ce qui est en situation de pénurie peut faire l’objet de convoitise, donc potentiellement nécessiter une protection
- Transport : le transport de marchandises en pénurie est un autre domaine pouvant nécessiter une protection
- Echanges :
- Enseignement : faut-il enseigner des techniques de protection et d’auto-défense ?
- Gouvernance : la protection civile et militaire étant historiquement une prérogative de l’état, son rôle en situation de pénurie est évidemment à reconsidérer.
- Ethique : l’usage éthique de la force, lorsqu’il semble que celle-ci se fasse plus pressante, devrait interroger nos fondamentaux éthiques : par exemple faut-il user de la force pour maintenir les migrants hors de nos frontières et de nos ressources (avec la conséquence d’un repli national alors que nous aurons plus besoin d’échanges avec d’autres pays quand notre territoire seul ne peut subvenir à tous nos besoins) ? Faut-il accepter certains compromis, mais protéger d’autres aspects de nos sociétés par la force ? Jusqu’à quel point ?
- Régénération : la volonté de vouloir régénérer ou a minima protéger les ressources naturelles pour lutter contre la perte de biodiversité (pour éviter une “[tragédie des biens communs](https://fr.wikipedia.org/wiki/Trag%C3%A9die_des_biens_communs)”) peut nécessiter un usage de la force pour maintenir une protection, donc une atteinte à court terme à l’accès à la nourriture, l’eau ou aux soins (herboristerie) afin de s’assurer d’une disponibilité à plus long terme de ces domaines.
- Liens sociaux : il semblerait que le renforcement des mesures de protection puissent venir en conflit avec l’important des liens sociaux pour les êtres humains. D’un autre côté, accroître les liens sociaux peut conduire à une augmentation de la pénurie de ressources locales, pouvant nuire à la protection des personnes dépendantes de ces ressources (nourriture, énergie…) ou qui étaient venues attirées par sa disponibilité (qui chute mathématiquement avec leur arrivée).
Énergie
Production d’énergie exploitable par les autres domaines, donc énergie électrique et thermique principalement
Thèmes à aborder
- Disponibilité des énergies actuelles (gaz, pétrole)
- Extractabilité des énergies restantes en pénurie de pétrole (comburant nucléaire par exemple)
- Fabricabilité d’autres moyens énergétiques (panneaux solaires, éoliennes, etc.) en l’absence ou en pénurie des autres énergies (dont pétrole)
- Retour sur des énergies encore disponibles mais polluantes (charbon, peut-être méthane)
- TRE (Taux de Retour Energétique) ou EROEI (Energy Return on Energy Invested)
- Probablement également aborder le thème des ressources abiotiques en général (minerais)
Liens avec les autres thèmes
- Alimentation : Comment produire pour suffisamment de personnes quand des pénuries énergétiques gênent l’accès au grand foncier (machines agricoles, fabrication d’engrais). A noter que hors des pays très industrialisés, l’agriculture est encore relativement faiblement mécanisée.
- Soins : comment assurer les soins “lourds” en pénurie énergétique (fabrication de médicaments et matériel médical), comment déplacer des malades, organiser des secours ?
- Protection :
- Protection des sources d’énergies encore disponibles voire en risque de part la moindre disponibilité de pièces de rechange ou de matériel de réparation
- Utilisation de l’énergie pour assurer des services de protection civile ou militaire
- Energie :
- Fabrication : dans les pays industrialisés, comment assurer la fabrication de tout ce à quoi dépend ce type de société, quand les énergies et autres ressources viennent à manquer ?
- Transport : difficile d’assurer le transport de personnes et de marchandises en situation de pénurie énergétique
- Echanges : difficile également d’assurer des échanges longue portée en pénurie énergétique qui pénalise les communications et le transport. Les dynamiques temporelles s’en trouvent changées (ralentissement avec potentiellement un sujet relatif au transport de la nourriture qui peut moins se conserver, notamment avec les variétés sélectionnées ces dernières années)
- Enseignement : nécessité de revaloriser et enseigner le travail manuel, amené à reprendre une place importante face à une mécanisation qui se retrouvera en déclin. Importance également de former des adultes à de nouvelles pratiques manuelles (”*reskilling*”)
- Gouvernance : Comment organiser la gestion d’une énergie probablement insuffisante face aux besoins créés par l’abondance ?
- Ethique : quelles destinations privilégier pour le peu d’énergie disponible ?
- Régénération :
- Liens sociaux : en situation de tension vis-à-vis de la dépendance énergétique, retisser du lien social pour espérer améliorer la résilience semble un atout essentiel.
Fabrication, Transformation
Toutes les activités relatives à la construction d’habitations, la manufacture, la fabrication d’outils et de machines, ainsi que l’artisanat
Thèmes à aborder
- Fabrication de machines, maisons, outils, produits divers (nettoyage, engrais, pharmacie (médicaments), …
- Transformation de produits issus de l’agriculture (notamment en vue de la conservation des récoltes), fabrication de médicaments
- Construction d’usines (à fabriquer), de centrales à énergie
- Maintenance des équipements technologiques déjà existants
Liens avec les autres thèmes
- Alimentation : tout ce qui a trait à la production de nourriture et d’eau (pompes, récupération et déinfection de l’eau) et son stockage
- Soins : la fabrication des médicaments, tout le nécessaire au milieu médical et hospitalier, les solutions de maintien en vie…
- Protection : protection des lieux de fabrication, et fabrication des moyens de protection
- Energie : fabrication des équipements de production d’énergie… et alimentation en énergie des moyens de fabrication/transformation
- Fabrication :
- Transport : fabrication des moyens de transports, maintenance
- Echanges :
- Enseignement : enseigner les activités manuelles (menuiserie, maçonnerie, tissage, couture, etc.)
- Gouvernance :
- Ethique : repenser les activités de fabrication pour en baisser les impacts environnementaux, voire les supprimer
- Régénération : identifier les cas où la fabrication/transformation peut également avoir un effet positif sur l’environnement ?
- Liens sociaux :
Transports, Déplacements
Tout ce qui a trait au déplacement sur de longues distances, qu’il s’agisse de transport de marchandises nécessaires aux autres domaines, ou du transport de personnes
Thèmes à aborder
- Transports individuels
- Transports collectifs dans une biorégion, en intercommunalité, ou entre les lieux d’habitation et de travail (champs !)
- Transports plus longue distance : quelle finalité (échanges commerciaux, transports de marchandises…)
- Comment remettre au goût du jour des transports low-tech ? (cheval, bâteau)
Liens avec les autres thèmes
- Alimentation : il est évident, au moins dans les premiers temps des difficultés, que toutes les régions ne seront pas autonomes en nourriture (en terme de variétés) et qu’il faudra organiser le transport de la nourriture, avec tous les aléans éventuels que des délais allongés pourraient occasionner.
- Soins : comment transporter les malades et les blessés si les transports sont pénalisés par une pénurie d’énergie ou de matériel, des défaillances dans la maintenance. Certains types de transports devraient-ils être favorisés en termes de ressources ?
- Protection :
- Energie : les transports nécessitent de l’énergie. Comment abaisser leur consommation ?
- Fabrication : le transport des ressources nécessaires à la fabrication, ainsi que la fabrication des moyens de transport
- Transport :
- Echanges : les transports sont quasiment nécessaires aux échanges longue durée.
- Enseignement :
- Gouvernance : quelle politique territoriale mettre en place face aux problèmes qui se poseront dans les autres domaines : relocalisation massive ? Incitations au développement des commerces de proximité ? Comment remettre en place des chaînes logistiques des centres de production jusqu’aux habitants de facto isolés ?
- Ethique : Valoriser la vie locale au détriment des déplacements lointains coûteux en énergie
- Régénération :
- Liens sociaux : face à l’éloignement de certaines personnes (accru par la pénurie d’énergie/la difficulté des transports), comment maintenir les liens sociaux, notamment avec la famille et les amis ?
Échanges
Ce qui permet les échanges de valeur entre personnes, a priori la monnaie, quelle soit locale, nationale, internationale, officielle ou complémentaire, etc.
Thèmes à aborder
- Equilibre économique du monde
- Monnaies locales et complémentaires
- Limitation (Renoncement) à des échanges non équitables ou non écologiques
- géopolitique des échanges économiques en période de changements importants dus au évolutions des conditions climatiques, stocks de matériaux, instabilités politiques, migrations, etc.
Liens avec les autres thèmes
- Alimentation : tous les zones géographiques ne pouvant pas nécessairement fournir toute la variété alimentaire souhaitée, des échanges économiques sont à instaurer entre les différents pays, comme cela existe déjà, pour pallier aux limites géographiques. On prêtera toutefois attention à cesser les importations trop lointaines (privilégier le local et de saison)
- Soins :
- Protection : s’assurer que les échanges soient respectueux pour éviter d’aggraver des tensions qui ne demanderont qu’à exploser en situation critique
- Energie : si des réseaux d’énergie internationaux existent déjà (ex: réseau électriques, gazoducs, etc.), ils pourraient nécessiter des réorganisations dues aux pénuries (gaz, pétrole), à l’exploitation d’anciennes énergies abandonnées car polluantes mais pourtant encore disponibles en grande quantité (charbon !)
- Fabrication : il se pourraient que des partenariats se mettent en place du type nourriture contre fabrication en fonction des ressources disponibles (climat clément pour la nourriture, ressources abiotiques pour la fabrication dans des zones moins propices à l’agriculture ou l’habitat)
- Transport : les échanges économiques sont généralement associés à des transports (nourriture, énergie, fabrication, personnes)
- Echanges :
- Enseignement : maintenir des communications internationales dans le but de continuer à apprendre les uns des autres, notamment sur les manières de perpétuer en adaptant les civilisations humaines
- Gouvernance : face aux bouleversements géopolitiques dont on ne peut qu’imaginer l’ampleur, les échanges économiques doivent faire l’objet de réflexions probablement plus poussées qu’actuellement, sur une base plus robuste de solidarité pour éviter d’activer des mécanismes de lutte pour des ressources critiques (guerres !) comme cela a pu l’être par le passé
- Ethique : en situation critique et de pénuries, renforcer la solidarité face à l’adversité, trouver un équilibre dans les échanges, le partage et la préservation de certaines valeurs culturelles sera un exercice périlleux mais néanmoins critique
- Régénération : s’attacher autant que possible à ce que les échanges cessent les exploitations sociales et environnementales pour, plutôt, les régénerer, devrait être une ligne directrice forte de la prochaine ère
- Liens sociaux : imaginer comment les échanges et les liens sociaux peuvent être une source d’épanouissement en situation critique plutôt qu’une source d’exploitation comme cela a pu historiquement être le cas
Enseignement
L’instruction des jeunes, mais aussi des adultes, pour former des personnes dans les 12 domaines.
Thèmes à aborder
- Connaissances théoriques
- Connaissances pratiques
- Savoir vivre
- Savoir être
Liens avec les autres thèmes
- Alimentation : Il semble évident que dans un monde moins fourni en énergie, apprendre à cultiver soi-même sa nourriture (ou travailler pour un propriétaire) devienne une compétence beaucoup plus commune qu’actuellement
- Soins : retrouver les connaissances de soin “non médicales” (au sens actuel du terme), comme l’herboristerie, les gestes de premiers secours, etc.,
- Protection : savoir se défendre
- Energie : savoir travailler avec des outils manuels, mémoriser, identifier… sans soutien technologique
- Fabrication : savoir fabriquer, tisser, construire
- Transport :
- Echanges :
- Enseignement :
- Gouvernance : retrouver un savoir-être qui permette le savoir vivre ensemble, sans attendre d’un gouvernement central trop éloigné de part l’allongement des communications ou des transports
- Ethique : réapprendre la morale et l’éthique afin d’éviter de retomber dans les travers de l’ancien monde, ou succomber aux conséquences des limites du nouveau
- Régénération : apprendre à non pas seulement exploiter la planète pour sa propre survie, mais pouvoir, en même temps, la régénérer lorsque c’est possible (exemple de l’agriculture régénératrice)
- Liens sociaux : réapprendre à aller vers l’autre, lui faire confiance, s’ouvrir… pour mieux tisser des liens et éviter des conflits.
Gouvernance
Ce qui a trait à l’organisation et la gestion des 12 domaines, pour s’assurer que l’on garde un cap viable à court et long terme (le terme “viable” devant probablement être plus clairement défini, mais ici il est question de pouvoir continuer à assurer les 12 domaines indéfiniment, c’est à dire sans nuire notamment aux domaines Morale, Régénération des écosystèmes et Liens sociaux).
Thèmes à aborder
- Gouvernance locale, régionale, nationale, internationale
- Prendre en compte la notion de viabilité des systèmes (cf. Le Viable System Model (VSM))
Liens avec les autres thèmes
- Alimentation : comment organiser la production suivant les conditions climatiques et les ressources locales ?
- Soins : réorganiser le système de santé en fonction des moyens à disposition (énergies, médicaments, compétences, transports des blessés et malades)
- Protection : avec des tensions sociales et géopolitiques en risque de croissance, comment s’organiser, comment concilier humanité, partage des ressources, préservation des us, coutumes et cultures locales ou immigrées et paix sociale ?
- Energie : définir les priorités en matière d’allocation énergétique, savoir organiser d’éventuels rationnements
- Fabrication : réorganiser la fabrication de manière à mieux exploiter les ressources locales (sans les épuiser inutilement), selon les moyens de transport et l’énergie disponibles
- Transport : optimiser la vie des citoyens de manière à minimiser les transports gourmands en énergie mais de manière à préserver certains accès à l’ [Enseignement](https://www.notion.so/Enseignement-7a12cf69379d4666a520c4dad91a180f?pvs=21), les [Soins](https://www.notion.so/Soins-4a0a102567c749d7b94df4fa64f2a96f?pvs=21)…
- Echanges : réorganiser les échanges au sein d’un territoire, avec les territoires voisins, voire avec l’étranger, suivant la nouvelle donne géopolitique internationale
- Enseignement : enseigner d’autres formes de gouvernances locales (auto-organisation, sociocratie, etc.), ou à d’autres échelles, ou de manière pluridisciplinaire (Team Syntegrity (TS)) et afin de prendre en compte la notion de viabilité (Le Viable System Model (VSM))
- Gouvernance
- Ethique : quelles valeurs éthiques sont plus acceptables que d’autres en situation contrainte ? Que faut-il encourager dans les sociétés ?
- Régénération : quelle place donner à la régénération des écosystèmes quand “on n’a plus le temps ni assez de ressources” ?
- Liens sociaux : comment concilier gouvernance “du haut” avec lien sociaux “du bas” ou transverses ?
Morale, Éthique, Spiritualité, Valeurs, Rapport à l’autre
Tout ce qui relève du “bien vivre ensemble”, quelle que soit l’échelle (famille, communauté, ville, nation, global) et qui différencie probablement l’homme de l’animal.
Thèmes à aborder
- Place de l’autre dans un monde actuellement fortement individualiste
- Place de l’homme dans la Nature : harmonie et usage sobre plutôt qu’exploitation et destruction
- Place de l’autre (sa culture, ses traditions, mais aussi ses amertumes) suite à la nécessité d’émigrer de son pays suite aux dérèglements climatiques, soulèvement sociaux, etc.
- Comment gérer l’afflux de migrants (le plus souvent de pays pauvres et du Sud, les plus fortement touchés par le dérèglement climatique, bien que les moins impactant pour le climat, d’après le 6e rapport du GIEC) : équilibre entre intégration, contrôle, ouverture…)
Liens avec les autres thèmes
- Alimentation : avec la baisse des rendements agricoles et l’augmentation des immigrants venus de zones sinistrées vers des zones plus clémentes, comment organiser l’agriculture et le partage de la nourriture ? Concilier agriculture et protection (voire régénération) de la nature
- Soins :
- Protection : gérer l’équilibre entre l’accueil de populations poussées hors de chez elles et pas toujours bienvenues dans leur exil, et protection des populations “locales” face à des migrants aux cultures différentes et parfois amers d’avoir dû quitter leurs pays par la faute des habitants de pays plus pollueurs qu’eux
- Energie : problème du partage de l’énergie alors que le marché va se tendre et des populations qui vont se concentrer dans les zones les plus vivables
- Fabrication : concilier fabrication des outils nécessaires à la vie humaine, sans dépasser les limites planétaires
- Transport :
- Echanges :
- Enseignement :
- organiser l’enseignement pour transmettre les valeurs “locales” sans pour autant nécessairement oblitérer des valeurs étrangères
- transmettre la nécessaire préservation de la nature comme partie de notre humanité, et non unique source de ressources à notre service
- Gouvernance :
- Ethique
- Régénération :
- Liens sociaux : repenser les liens sociaux dans une logique systémique et respectueuse (2e tour de l'approche Changement : Spirale Dynamique : Jaune voire Turquoise), plutôt qu’individualiste et transactionnelle (Orange), ou dans des collectifs imposés (Vert)
Régénération des écosystèmes
Il ne s’agit probablement pas de simplement être neutre d’un point de vue écologique, mais de régénérer ce qui a été détruit de la nature.
Thèmes à aborder
- Importance de ne plus seulement limiter notre impact sur la nature, mais, partout où c’est encore possible, agir pour régénérer ce qui peut encore l’être
Liens avec les autres thèmes
- Alimentation : Faire de l’agriculture un moyen de régénération des sols plutôt qu’un appauvrissement
- Soins : tisser des liens entre destruction de la nature et maladie, entre régénération et santé (cf. destruction des habitats de la faune sauvage et rapprochement dangereux avec les humains : ours polaires, chauve-souris, pangolin… Covid-19)
- Protection : considérer la protection de la nature au même titre que les êtres humains (cf. obtention de statuts juridiques pour des forêts, rivières, etc.)
- Energie : limiter la consommation d’énergie pour limiter l’impact sur la nature
- Fabrication : lutter contre l’obsolescence programmée et l’irréparabilité qui oblige à toujours plus exploiter la nature
- Transport : limiter les transports en relocalisant les activités humaines et les rendre moins impactant pour la nature
- Echanges :
- Enseignement : enseigner le nécessaire rapport de coévolution et de respect de la nature pour éviter de nous nuire à nous-mêmes en détruisant la nature
- Gouvernance : gouverner en tenant toujours compte de la nature et de nos impacts à long terme sur celle-ci (”penser à la 7e génération”)
- Ethique : fonder l’éthique sur le respect absolu de la nature
- Régénération
- Liens sociaux :
Liens sociaux
Tout ce qui permet de tisser du lien entre les personnes, pour éviter l’isolement et faciliter l’intercompréhension. Egalement les loisirs, jeux…
Thèmes à aborder
- Convivialité - [convivialisme.org/en-quelques-mots/](http://convivialisme.org/en-quelques-mots/)
- Temps (gestion du temps, organisation, occupation…) ?
- Loisirs, Jeux, Art
Liens avec les autres thèmes
- Alimentation : refaire de l’agriculture un moyen de tisser des liens sociaux par l’entraide (semis, récoltes en commun)
- Soins : reconnaître l’importance du lien social dans la santé (psychologique et physique)
- Protection : le besoin de protection physique est probablement inversement proportionnel aux liens sociaux
- Energie : remplacer l’énergie naturelle (destructrice) par l’énergie humaine, l’entraide
- Fabrication : l’entraide et le partage limitent la nécessite de fabriquer des objets pour chaque personne.
- Transport : la limitation des transports ainsi que des moyens disponibles, ainsi que la relocalisation, facilitent les liens sociaux et inversement : des liens sociaux forts évident de recourir à des déplacements quand on peut trouver de l’aide localement
- Echanges : fonder les échanges sur leurs aspects sociaux plutôt que financier
- Enseignement : transmettre l’importance de l’entraide comme état d’esprit
- Gouvernance : instaurer des moments prosociaux dans la société comme fondement stabilisateur de celle-ci
- Ethique : l’entraide comme principe moral
- Régénération : régénérer les liens sociaux distendus ou supprimés, artificialisés par les technologies
- Liens sociaux
Voir aussi
- Fresque de la Renaissance Ecologique : https://www.renaissanceecologique.fr/
- Adaptation en 12 domaines: https://adaptationradicale.org/pad/p/renaissance24chantiers
- IFF World System Model: https://medium.com/age-of-awareness/the-iff-world-system-model-afa8d700dad9


No comments to display
No comments to display